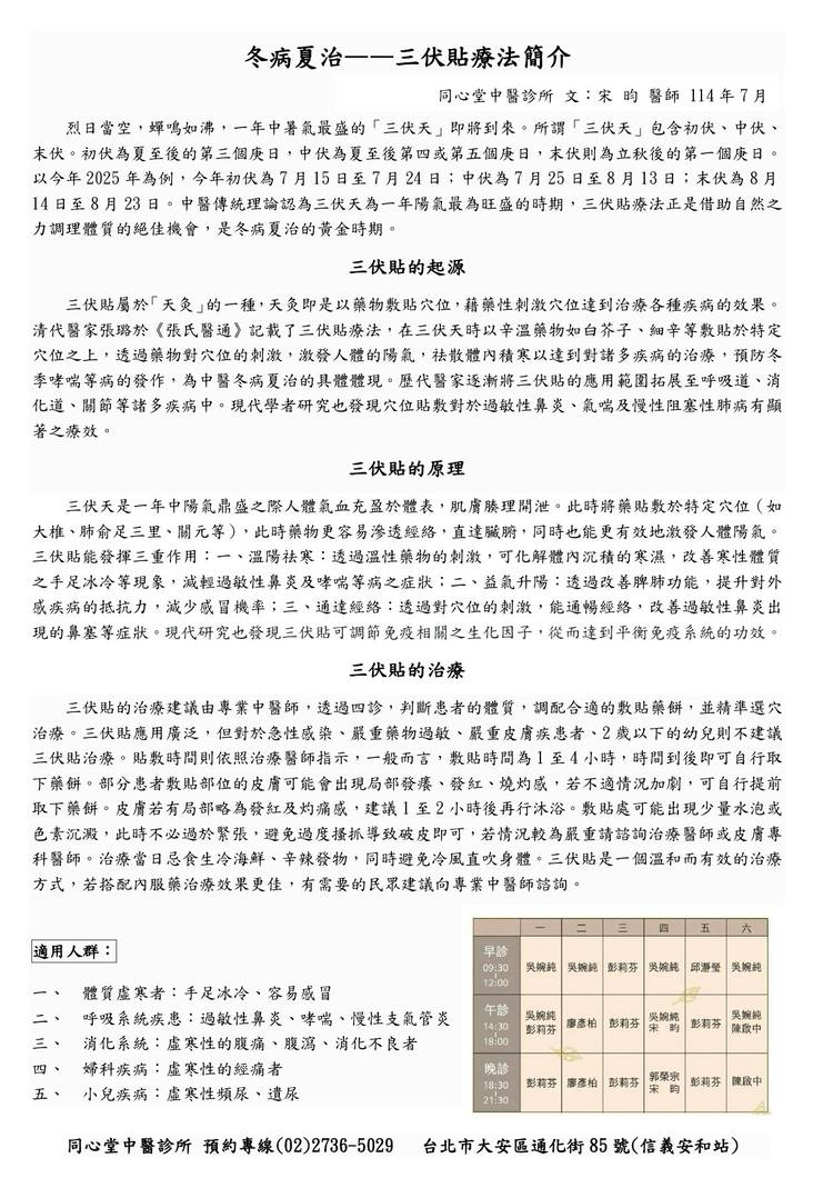
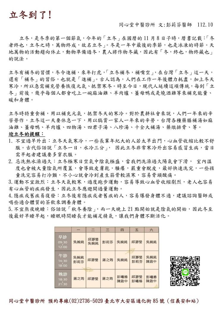
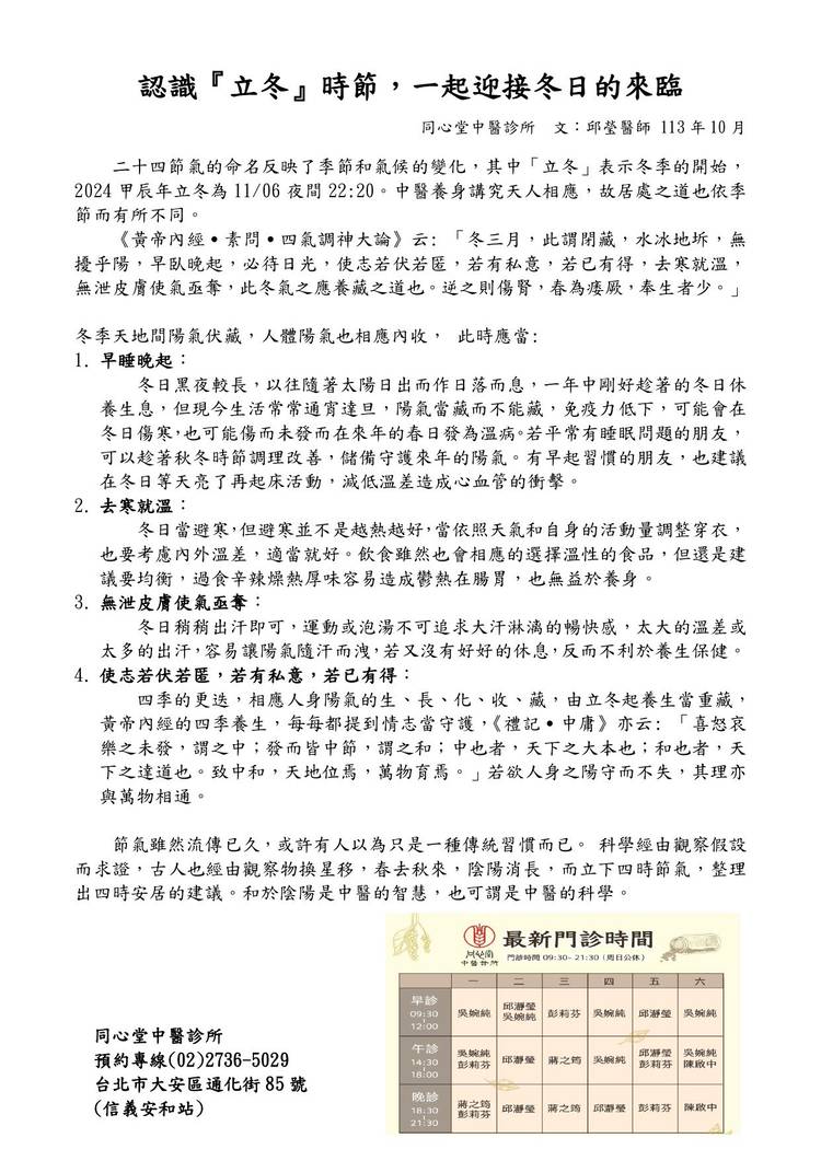
同心堂蔘藥行

認識『立冬』時節,一起迎接冬日的來臨 同心堂中醫診所 文:邱瀞瑩醫師 113年10月 二十四節氣的命名反映了季節和氣候的變化,其中「立冬」表示冬季的開始,2024甲辰年立冬為11/06夜間22:20。中醫養身講究天人相應,故居處之道也依季節而有所不同。 《黃帝內經˙素問˙四氣調神大論》云: 「冬三月,此謂閉藏,水冰地坼,無擾乎陽,早臥晚起,必待日光,使志若伏若匿,若有私意,若已...